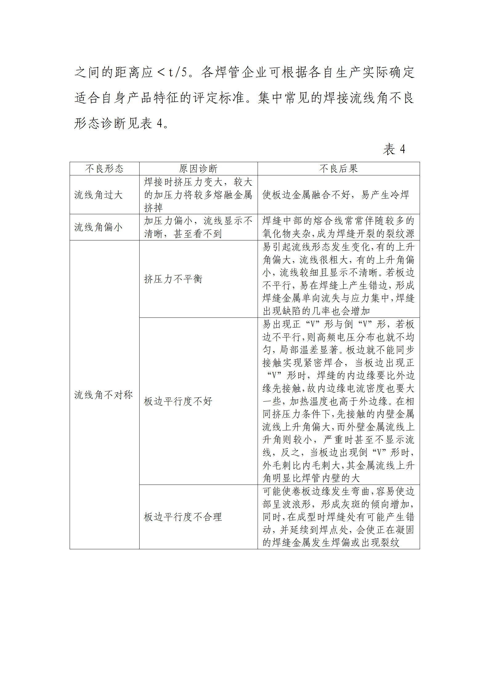
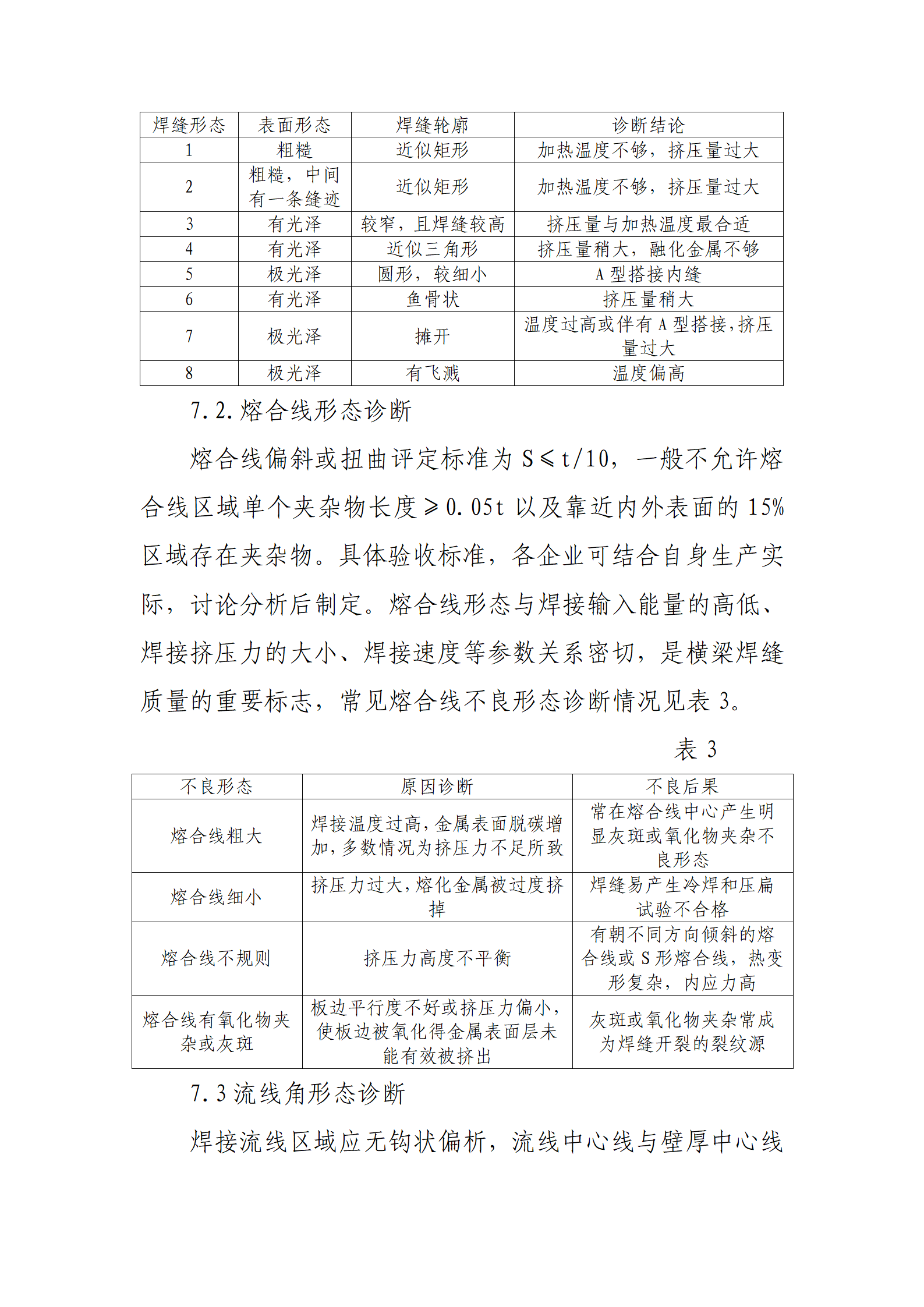
企業概況
資質與榮譽
新聞中心
生產中心
產品中心
價格信息
營銷網絡
公司產業
產業研究院
博士后工作站
聯系我們
點擊數:25782023-11-29 00:00:00 來源: 正大制管-優質鋼管制造商和服務商
全國免費服務熱線
用手機掃描二維碼即可查看本頁面
掃碼添加官方客服微信,直接在線溝通 400-686-8888